鉴别真假的方法,你们都是用什么办法来鉴别假钱的?
发布时间:2022-03-09 阅读:111我开店这几年鉴别真假的方法,没少受假币的其害,有20,50,100的,其它的不讲,100的这三张,其中一张是我收的,这张钱很新,是有个男的带个小男孩来买了一个遥控车,是55元,那男的就给了我一百,那时候不懂怎么识别,随便往验钞紫灯下照,现了100元字样,就收了,退了他45元,过了大约4,5天拿去买东西,付款时,人家说是假钱,我还和别人争论了几句,最后换了一张给他,回来后有些生气,这张钱怎么会是假的呢?
我特意跑到在银行工作的小文家向他请教,他告诉我真钞和假钞我好多的不同,纸质感,水印,墨讲了好多,我只记得四点;拿着钱左大拇指压在下面字母数字上,左右平移抚摸几次,感觉有没有凹凸感;右手大拇指指甲从主席衣领到衣服从上往下括几下,有没有象下楼梯一层一层的感觉,左右都没有凹凸感,假币;第三,就是在左边号码的右上方有一个圆,圆里有一半古币模样,向空中看,背面和正面会合起成一枚铜钱孔方兄,错位就是假币;最后是甩一下纸币,真的钱声音会很清,假的很闷;任何一点有疑问,都别收就错不了。
购买手机时怎样辨别真伪?
网上的事情真假难辨,该如何判断?
网络上信息真真假假,辨别真假看以下几点:
1.信息出处:传统媒体在信息审查方面还是比较严格的,光明网,各大新闻网,地方网的信息,可信度比较高。像微博,微信,贴吧里流传的帖子,真真假假,还是要仔细斟酌。
2.真的新闻以公示为目的,以传播为目的的新闻通常是假的。比如各种各样在微信群里流传的消息,末尾附带“把这条消息转到十个群,功德无量”“看完不转影响家人寿命”,这种不入流的传播方法,传播的信息一定一定是假的。
3.看信息内容,假的信息最擅长是张冠李戴,同样一件事换个人名换个地名传播无数次,这种信息一定是假的。例如一段时间的“水污染严重,鱼不能吃了”看到这种消息,请自动忽略。
网络给了人们获取信息的渠道,也让不少人被虚假消息蒙骗,要谨慎看待网络消息,流言止于智者。
走过路过不要错过,更多精彩内容点击关注镜面魔方!
东西质量怎么辨别?它的好坏,真假与否?
谢谢邀请。樱桃番茄觉得这个问题,自己一般在化妆品辨别方面还是有一些经验的,今天就跟宝宝们聊聊~
很多宝宝们购买护肤品时只看重功效,使用时造成了很多皮肤问题。在脸上使用产品我们一定要格外注意,一不小心就会烂脸。在购买护肤品时,除了看它的功效,还要看它的安全性,今天樱桃番茄就说一说如何鉴别护肤品的安全性和识别真假与否。
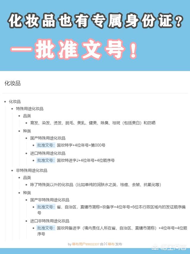
⭕️化妆品分类
✅ 特殊用途化妆品
品类:育发、脱毛、美乳、健美、除臭、祛斑(包括美白)和防晒
种类:
?国产特殊用途化妆品 批准文号:国妆特字+4位年号+4位顺序号
? 进口特殊用途化妆品 批准文号:国妆特进字J+4位年号+4位顺序号
✅ 非特殊用途化妆品
品类:润肤水,祛痘、去皱、抗氧化等
种类:
?国产非特殊用途化妆品 批准文号:省,自治区,直辖市简称+妆备字+4位年号+6位本行政区域内的发证顺序编号
? 进口非特殊用途化妆品 批准文号:国妆网备进字+4位年号+4位顺序号
⭕️以下重点⭕️
✅如何辨别真假化妆品?
化妆品包装:中文注明产品名称、生产者的名称和地址、 生产日期和保质期、 全成分表
化妆品生产许可证号、产品质量合格标记、使用方法、注意事项。
⭕️以下购买渠道有效避雷:
✅ 线上:品牌官方网站
Tb或某猫官方旗舰店(一定要看到“品牌官方直营”,注意区分名字近似的山寨旗舰店)
✅线下:品牌专柜 机场免税店
⭕️正规化妆品查询APP
✅“化妆品监管”
优点:使用简单快捷、体积小、界面简单,无广告 、国家出品,信息可信度高
缺点:不能查询化妆成分的功能
不能鉴定所用的产品是否为伪劣产品
? 使用方法:扫一扫、搜索
⭕️化妆品成分功能查询app——真我APP
一款提供美肤、瘦身推荐方式的手机app
优点:能查询化妆品成分以及成分功能、 可以进行化妆品与肤质匹配、 功能较多,有商场、社区等功能
缺点:体积较大、不能鉴定所用的产品
存在广告因素、查不到部分小众产品
?使用方法:搜索
注:不支持扫码识别
ps:国药监官网查询比较繁琐,不好用,不推荐
✨有其他方法的话,欢迎宝宝们留言分享哦
喜欢的宝宝们记得关注点赞一下哈~


