糖玉的特点和鉴定方法,怎样鉴定和田玉中的糖玉?
大家都知道糖山料的产地很多,和田玉糖山料分为广义和狭义两种,狭义就是指产地新疆地区且末、若羌、叶城三大矿区的和田糖山料糖玉的特点和鉴定方法。所谓的广义就是大家常说的俄糖料,目前市场上流行的高端糖山料主要是俄产
俄罗斯糖料 香插
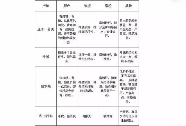
糖料分以下几个产地:国内: 1且末糖料:
糖玉,且末玉的一大特色,据说,且末过去所产玉料的一个最大特征是,无论白玉或是青白玉都以糖色包裹而成,当地人叫“糖疙瘩”,其实是一种糖玉。
且末糖料油脂度高,品质好者脂度高于和田山料,细腻度较好,但不及和田料那般温润,润度差,玉色白中偏青,糖色偏红,属于青玉山料系列。
2.若羌料:
若羌也产糖白玉山料,而且产量也不小,是属于三大糖山料矿区之一。若羌糖山料主要以青白料子为主,白料同样不多见。说是青白,更贴切说应该是青黄,因为若羌糖山料的肉质成色普遍呈青黄色,质地多细腻,油性非常好,很适合做规矩一点的仿古件和大型的器皿类东西。部分若羌糖料,其肉质多呈灰黄色,或者褐黄色,有点类似巧克力的颜色。若羌糖料玉色黄中偏青,而且末糖料是白中偏青,这是它们的最大差别,其黄者为上品,一般黄者脂度﹑细腻度和温润度更好于一般若羌糖料,是制作手镯的佳料,就原石而言,也是颇有赏玩收藏价值的,实为山料中的精品,一般的若羌糖料细腻度要好于且末糖料,这也是它们的一个差别,但这需要一定的市场实战经验才能分辨,若羌糖料油脂度和且末糖料一样的高。
3叶城糖:首先来说说叶城料。新疆叶城地区有著名的米尔岱玉矿,此矿与和田山料一样同属昆仑山主脉玉矿带,因此在品质上与且末若羌糖料有较大不同。叶城的糖玉大部分在玉质和颜色上都比不上且末糖,一般玉色偏灰,糖色虽接近若羌且末糖色胆不够俏丽细腻,油度不够。叶城料是和田玉糖料三大矿区之一,目前产量还是不小,但是由于玉质的原因,市场价值一直不高。
国外 俄罗斯糖料:
俄糖玉产量大而且质量稳定,价格适中,故为供应市场的主要糖料品种,俄罗斯和田玉糖玉多特殊的深墨色糖,俗称“酱糖”,其所带糖色发暗、发闷,呈酱油色、紫黑色,糖色部分没有神采,也不自然温润,糖和玉的过渡不自然,死气。俄料虽产于俄国,但其产地萨彦岭却与且末料产地的阿尔金山是属于同一矿脉带,具有共同的地质学背景,故糖色相近也属情理之中。
总结:
如何区分黄沁料、糖玉和黄玉?
如果懂的话,市场上很容易分辨,但是很多玉友不清楚,见没人回答,在此献丑略表一二。
古书有云,黄玉者“黄如蒸栗”就是说真正的黄玉特别细密而滋润。原生黄玉,就是说与生俱来就是黄色肉质,非后天侵入。真正的黄玉 指的是如蜜蜡鸡油黄料般的和田籽玉,当然这种都是传说,市面上是很难见到的,更多的只是黄沁。而一些低劣黄沁者,多用药水去黑,染色,虽为黄沁,但玉性不够石性僵性还是过重的。
黄沁,指的是本身是白玉或者青白玉的底色由于河床运动,在自然界的水中,受到铁离子锰离子等自然元素的侵染,而形成了一种自然的氧化层,就是为黄沁。当然也有全部沁透的,但是玉质的底色依然是白底青白底色。
打灯可见黄沁皮只是浅浅一层,只能称之为,黄沁。当然拿到一个类似的实物的时候,颜色的皮不是从里面露出的黄色,而是由外面沁染的黄色,而把肉给覆盖掉的。当把其皮剥离切开后,会有白肉或青白、灰白肉质的存在。当然如果肉质偏僵性,切开里面可能也会是黄色,里面的黄色是石性而非玉性。说明玉性效果不完全,这个也是属于黄沁。
国家标准《中国珠宝玉石名录》里面,是没有黄玉这个概念的,是没有国家概念的,而现在一般只新疆和田地区产的为和田黄沁料,而其他新疆其他地方产的黄色的玉石称之为黄口料,而真正的黄玉籽料很少见,而黄玉山料就是黄口料,是比较常见的品种。
什么是糖玉呢? 糖玉跟黄沁一样,都是由于地壳河床运动,某些物质侵染而形成的成红褐色物资。所以久而久之,就形成了糖玉。糖色通常附着于肉质表层,厚度在几毫米到几十厘米不等,也有将肉色包裹起来,呈过度关系。
而糖玉的产地主要分为:
若羌糖玉,玉色黄中泛青底,部分伴生糖色
俄罗斯糖玉,糖色与白肉无明显过渡,糖色偏红与且末糖白料十分接近
和田籽料带糖 多带有浅糖皮色, 糖与肉无明显分离,糖色较淡程麻糖色调,脂粉度较高,市场非常少见
且末糖玉,玉色白中偏青,糖色偏糖褐色,糖与肉颜色分离明显。
非特殊说明,本文由玉石阁原创或收集发布。
转载注明:/post/106231.html









